新同学:
祝贺你考入我校,进入中国共产党创办的第一所理工科大学学习。为帮助你顺利报到入学,现将有关事项通知如下:
一、报到时间和方式
2024年1月1日—3月1日进行线上报到。
二、新生注册缴费
1.注册激活开云.彩票(kaiyun)官方网站“统一身份认证”账号。
2.通过“i北理”APP缴纳第一学年学费(新生本人收费金额已预置),
各专业收费标准如下:

3. 注册及缴费流程见《2024级成人高等教育新生网上报到缴费指南》。

《网上报到缴费指南》
三、报到
2024级新生在规定日期内完成线上注册、缴费视为报到成功。逾期不能报到者,提前说明原因,无故不按时办理报到注册手续者,我校将按学籍管理规定中的有关条款处理。
四、新生信息核查
专升本新生,需要通过教育部学信网(http://www.chsi.com.cn)的前置学历数据比对,不符合录取条件的,我校将取消录取资格;若取得前置学历时个人信息与现信息不符的新生,报到时须向我校提交有关证明材料,入学三个月内未获教育主管部门的审核通过的,我校将取消录取资格并报各省(自治区、直辖市)成人教育招生考试主管部门备案。新生务必详细核对本人姓名、身份证号码、出生年月日及照片等信息,如有误,请于2024年4月1日前提出书面更正申请,我校将依据教育行政主管部门有关要求处理,逾期不予办理。
五、开课时间
北京地区校本部新生2024年3月4日开始,登录学院网站(http://sce.bit.edu.cn)通知公告栏查询课表。除校本部外新生开课情况详询本人报考的教学点。
六、联系方式
1.线上:“i北理”群组或校本部教学点通知的QQ群、微信群等联系方式。
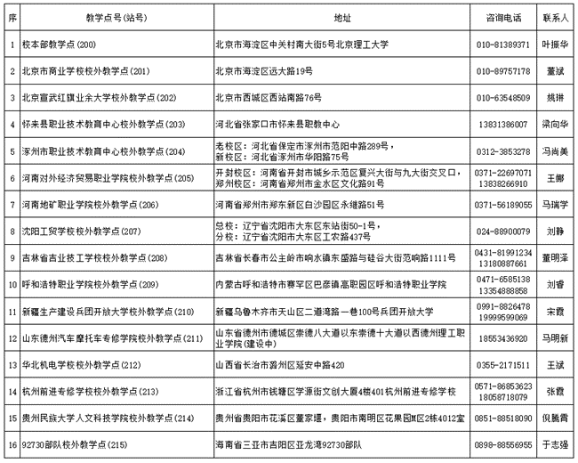
2.各教学点咨询电话及负责人:

开云.彩票(kaiyun)官方网站
二○二四年 一月


